Casolino C. 2025, La trasformazione che conta. Dall’analisi archeologica alla definizione numerica dei processi evolutivi urbani, in S. Bertoldi, L. Luppino (eds.), Next-Gen Archaeology. Innovazioni e tradizioni tecnologiche per lo studio del passato. Atti delle Giornate di Studio “Archeologia e Nuove Tecnologie: dalla teoria ai protocolli esecutivi” (Siena, 25-27 ottobre 2023), «Archeologia e Calcolatori», Supplemento 13, 13-28 (https://doi.org/10.19282/acs.13.2025.02)
Copy to clipboard Download: BibTeXVolumes / Supplements / 13 / Casolino
La trasformazione che conta. Dall’analisi archeologica alla definizione numerica dei processi evolutivi urbani
«Archeologia e Calcolatori» 2025, Supplemento 13, 13-28; doi: 10.19282/acs.13.2025.02
Abstract
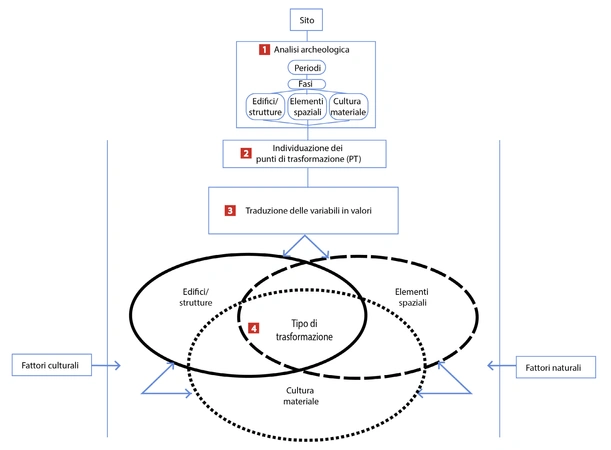
The definition and understanding of contexts, in this case urban sites, cannot be separated from ‘data coding’ considered as the set of those translation processes, aimed at the objective definition of evidence. This process must necessarily use value (numerical) scales capable of explaining the degree of intensity (quantification) or variability (data quality). The creation of coding tables, used in this case as a collection tool, has a double advantage: the systematization and digitization of data (numérisation des données); the possibility of correlating concepts of a heterogeneous nature (quantity and quality of data; same data from different contexts and/ or chronologies, etc.). This point of arrival also constitutes the only possible starting point for any kind of evaluation regarding the phenomena of transformation peculiar to archaeological scientific research.
Figures
Preview
Subjects:
History of applications and research projects Documentation, conservation and restoration
Download (PDF)Publishers:
CNR - Istituto di Scienze del Patrimonio Culturale
Edizioni All'Insegna del Giglio
This website uses only technical cookies strictly necessary for its proper functioning. It doesn't perform any profiling and doesn't use third party cookies of any kind.
Read our privacy policy for additional information.
By clicking 'OK' or closing this banner you acknowledge having read this information and accept the website's contents.