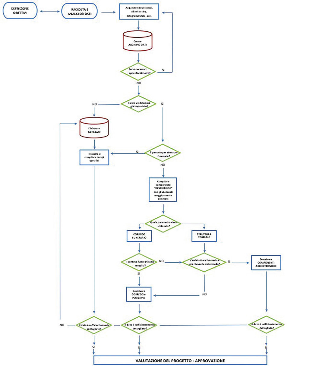
Sagripanti 2025, fig. 7
Related article: Sagripanti L. 2025, Le necropoli etrusche del Viterbese di Poggio Montano e Norchia nell’ambito del progetto “Atlante del Lazio”. Protocolli di digitalizzazione di dati complessi, «Archeologia e Calcolatori», 36.1, 47-64 (https://doi.org/10.19282/ac.36.1.2025.03)
Caption
Proposta di diagramma di flusso per la digitalizzazione di contesti funerari.
Image preview
This website uses only technical cookies strictly necessary for its proper functioning. It doesn't perform any profiling and doesn't use third party cookies of any kind.
Read our privacy policy for additional information.
By clicking 'OK' or closing this banner you acknowledge having read this information and accept the website's contents.