Sagripanti L. 2025, Le necropoli etrusche del Viterbese di Poggio Montano e Norchia nell’ambito del progetto “Atlante del Lazio”. Protocolli di digitalizzazione di dati complessi, «Archeologia e Calcolatori», 36.1, 47-64 (https://doi.org/10.19282/ac.36.1.2025.03)
Copy to clipboard Download: BibTeXLe necropoli etrusche del Viterbese di Poggio Montano e Norchia nell’ambito del progetto “Atlante del Lazio”. Protocolli di digitalizzazione di dati complessi
«Archeologia e Calcolatori» 2025, 36.1, 47-64; doi: 10.19282/ac.36.1.2025.03
Abstract
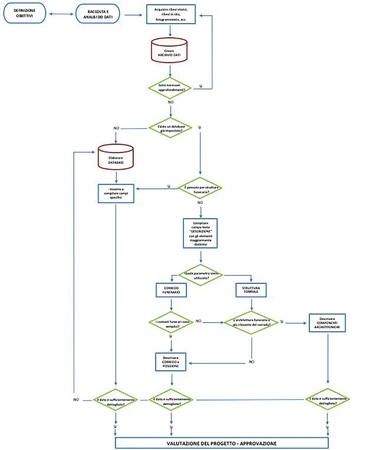
This paper stems from the ongoing project ‘Atlante del Lazio: mappatura digitale dei beni archeologici’, which entails the digital mapping of the archaeological evidence from the Lazio region, dating between the 9th century BC and the 6th century AD, accessible via a digital platform that organizes the findings both in time and space. This objective aligns with the goals of Spoke 8, which focuses on developing methodological tools for cataloguing and reviewing archaeological data, specifically concerning the necropolises of Norchia and Poggio Montano, both located in the municipality of Vetralla (VT), within the Thiessen polygon referred to as ‘Blera’. From a methodological perspective, this paper presents two case studies, each relating to distinct chronological periods (the 8th-7th and 4th-1st centuries BC) and characterized by different funerary practices, which in turn necessitated tailored analytical approaches. The Poggio Montano case study, primarily based on planimetric data, allowed for relatively straightforward solutions. In contrast, the Norchia necropolis required a more complex methodology due to the architectural variety of the tombs, necessitating three-di- mensional graphic reconstructions of elevations and structural elements. Given the specificity of the evidence, the study adopted a localized, in-depth analysis that integrates a qualitative dimension onto a shallow quantitative entry.
Figures
Preview
Subjects:
GIS and cartography Survey and excavations
Download (PDF)Publishers:
CNR - Istituto di Scienze del Patrimonio Culturale
Edizioni All'Insegna del Giglio
This website uses only technical cookies strictly necessary for its proper functioning. It doesn't perform any profiling and doesn't use third party cookies of any kind.
Read our privacy policy for additional information.
By clicking 'OK' or closing this banner you acknowledge having read this information and accept the website's contents.